年別 ◊ 2023 ◊

第45回「少年の主張」鳥取県大会について
• 2023, 11, 14

第45回「少年の主張」鳥取県大会をアップしました。
詳しくはこちらをご覧ください。
最優秀作品はこちらのページで紹介しております。

祝 内閣総理大臣賞受賞 米子市立東山中学校 矢曳 未来 さん

令和5年度「とりのからあげ」ポスターデザイン・動画コンテスト審査結果について
• 2023, 10, 23

令和5年度「とりのからあげ」ポスターデザイン・動画コンテスト審査結果をアップしました。
詳しくはこちらをご覧ください。
ポスターはこちらのページで紹介しております。
動画はこちらのページで紹介しております。

第15回「家庭の⽇」絵画・ポスター作品 ⼊賞者作品集
• 2023, 10, 23

第15回「家庭の⽇」絵画・ポスター作品 ⼊賞者作品をアップしました。
詳しくはこちらをご覧ください。

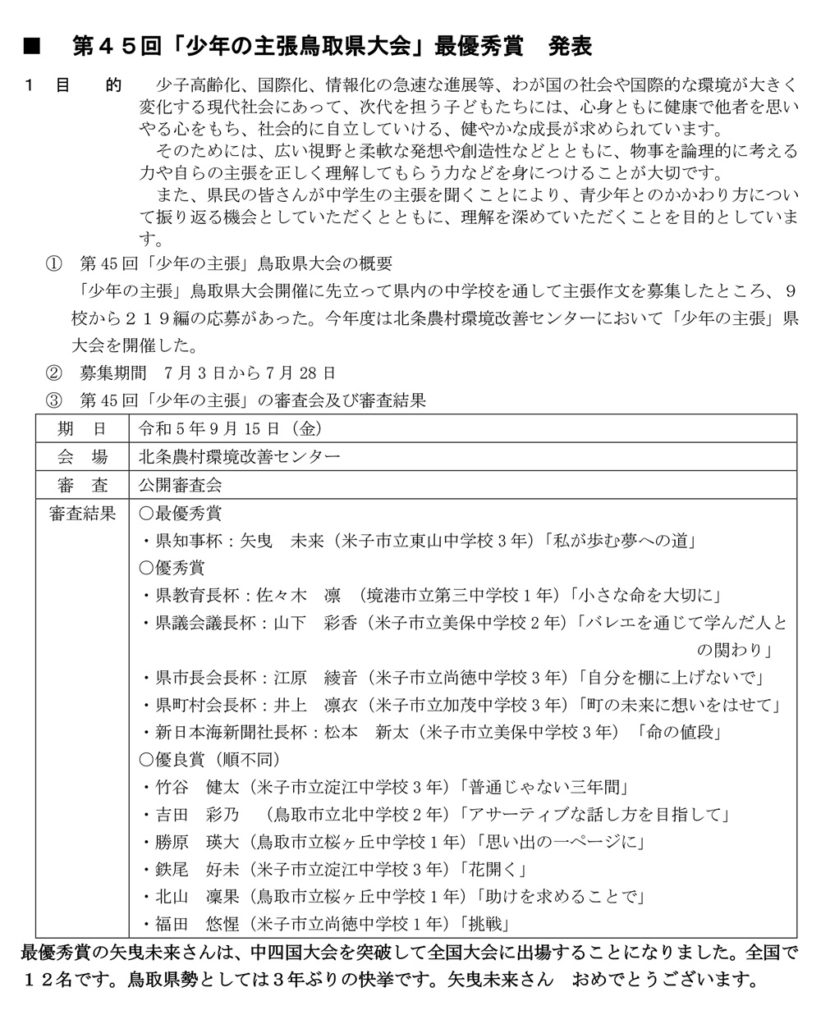
第45回 「少年の主張」鳥取県大会
• 2023, 10, 20
第45回 「少年の主張」鳥取県大会 最優秀作品
• 2023, 10, 20
第15回「家庭の日」絵画・ポスター作品募集
• 2023, 07, 11
広報誌とっとりの青少年
• 2023, 07, 03

広報誌とっとりの青少年144号をアップしました。
詳しくはこちらをご覧ください。

2023年度 標語「とりのからあげ」ポスターデザイン・動画募集
• 2023, 07, 03

応募はこちらから

募集ポスター